- 地址:
- 贵州省贵阳市国家高新技术产业开发区长岭南路178号茅台国际商务中心一期第AB幢(B)1单元9层19号房
- 邮箱:
- yg8174@qq.com
- QQ:
- 259633603
- 传真:
- 0851-84851236
- 手机:
- 18606505966
水凝胶黏合剂在伤口止血、愈合等生物医学领域具有巨大应用潜力,但目前缺乏适用于复杂人体环境的通用制备策略,严重阻碍了其实际应用。本研究开发了一种整合基因工程多肽的水凝胶黏合剂模块化设计系统。该系统中,水凝胶网络与蛋白质凝聚物各司其职,既实现了黏附强度与内聚性的平衡,又能在温和触发条件下轻松剥离,且不会对组织造成损伤或不适。为验证其广泛适用性,研究设计了三种水凝胶黏合剂,并成功应用于肝脏、心脏和胃部模型,证实其在体内组织伤口止血与愈合中具有优异的黏附性能。
生物黏合剂作为缝合线和吻合钉的替代品已得到广泛研究,但现有产品普遍存在黏附速度慢、结合强度弱、生物相容性差、与组织力学相容性不佳以及缺乏可触发温和剥离性能等局限。水凝胶因结构和力学特性与生物组织相似,成为生物黏合剂的理想候选材料,其黏附性能可通过共价键或非共价键实现。然而,目前尚无赋予水凝胶优异黏附性能的通用方法,且合成水凝胶黏合剂的强黏附性常与理想生物黏合剂的要求冲突,如为提升性能可能引入不可降解骨架或有毒分子。此外,临床中部分临时闭合的伤口需移除黏合剂以进行后续手术,直接剥离易造成二次损伤,限制了其应用。
本工作此前开发了基于基因工程超带电多肽(SUP)的超强黏合剂,通过阳离子多肽与阴离子芳香表面活性剂的静电复合形成,无需共价键即可实现高断裂强度,但仍存在蛋白质用量高、湿环境下内聚性弱、黏稠凝聚物难以应用于缺损部位等问题。本研究提出一种新型通用策略,将合成水凝胶与 SUP 黏合剂结合,通过模块化设计平衡二者优劣:水凝胶作为结构骨架提供机械支撑,同时作为基质分散阳离子蛋白质,减少蛋白质用量并增强内聚性;水凝胶内部形成的凝聚物则负责强界面黏附,无需复杂化学修饰。该系统可通过胰蛋白酶降解蛋白质实现快速可控的温和剥离,且能通过定制水凝胶网络适应不同生理环境,已在大鼠肝脏、心脏和腹部等多种动物模型中验证了其体内止血和伤口密封效果。

通过基因工程方法制备了一系列不同重复单元数的阳离子 SUP,并将其与 PEGDA10K、4 - 臂 - PEG-SH 组成水凝胶前驱体,经紫外光引发聚合形成水凝胶网络。采用扩散法向载有 SUP 的水凝胶贴片引入阴离子表面活性剂 SDBS,通过液 - 液相分离诱导凝聚物形成,干燥后得到表面光滑的软聚合物膜。表征结果显示,含 K72-SDBS 凝聚物的水凝胶网络更致密,凝聚物颗粒均匀分布,且具有长程有序的层状结构。

搭接剪切试验表明,PEG-SDBS-K72 水凝胶贴片对玻璃表面的断裂强度可达 3-5 MPa,足以承载 1 kg 重量,而不含 SDBS 或 K72 的对照组黏附强度极低,证实黏附性能源于二者形成的凝聚物。黏附强度随 SUP 分子量、浓度及水凝胶厚度的增加而提升。与传统 SUP 黏合剂相比,该水凝胶黏合剂在蛋白质用量减少 50 倍以上的情况下,仍实现了相当的黏附强度,且 bonding 面积显著增大。180° 剥离试验显示,其界面韧性远超 SUP 黏合剂,内聚性大幅提升。
通过荧光标记观察发现,黏附过程中凝聚物会向黏附界面迁移并富集,形成非共价相互作用(静电作用、阳离子 -π 作用、π-π 作用及氢键),且不会反向扩散,从而实现强界面黏附。浸出实验表明,凝聚物因相分离体系和蛋白质与聚合物网络的缠结,不易从水凝胶网络中浸出。原子力显微镜测试证实,水凝胶表面的凝聚物是其高黏附力的关键,黏附力随 K72 浓度增加而显著提升。

该模块化设计具有广泛适用性,采用丙烯酰胺、丙烯酸、羟乙基甲基丙烯酸酯、N - 乙烯基吡咯烷酮等不同聚合物骨架均可制备出高断裂强度和韧性的水凝胶黏合剂。以阳离子聚合物聚(2 - 氨乙基甲基丙烯酸酯)替代 SUP,同样能实现黏附性能,且强度随分子量增加而提升。此外,通过胰蛋白酶降解 SUP 可使黏附性能降低约 10 倍,实现温和剥离,避免了传统剥离方法所需的苛刻条件,更适合生物环境应用。

为适应不同组织损伤的复杂生理环境,研究设计了三种基于不同水凝胶网络的贴片:用于肝脏缺损的常规 PEG-K72-SDBS、用于心脏出血的低溶胀 HEMA-K72-SDBS,以及用于胃穿孔的耐酸 NVP-K72-SDBS。细胞培养实验表明,这些水凝胶具有良好的生物相容性,可支持细胞增殖,适合体内应用。
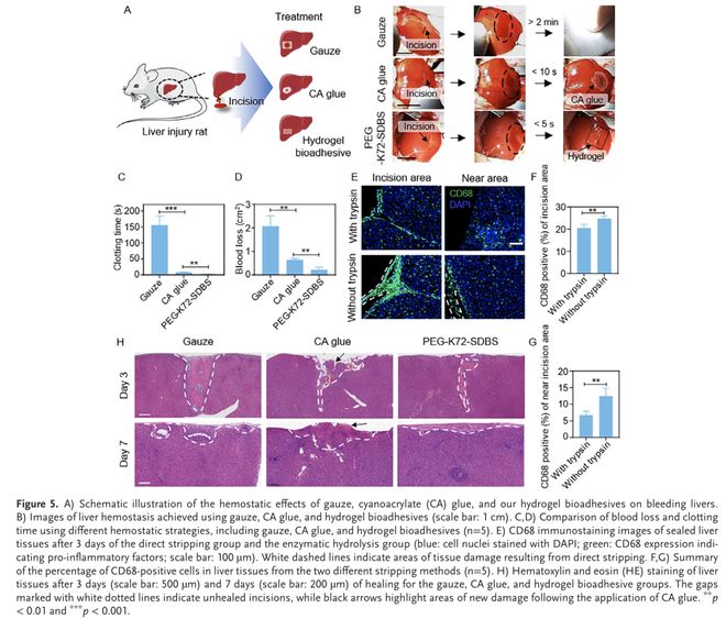
在大鼠肝脏损伤模型中,PEG-K72-SDBS 水凝胶黏合剂可在 5 秒内实现止血,出血量显著低于纱布对照组和氰基丙烯酸酯胶阳性对照组,且凝血时间更短。3 天后经胰蛋白酶处理可轻松移除黏合剂,肝脏表面完整无新损伤,炎症反应轻微。组织学分析显示,该组伤口愈合速度更快,7 天内无明显炎症反应和未愈合间隙,而对照组存在组织纤维化、坏死或胶原沉积等问题。

针对心脏伤口需在持续血流和血压下快速止血的需求,低溶胀 HEMA-K72-SDBS 水凝胶黏合剂表现出优异的湿态黏附强度和机械性能。在大鼠心脏穿透伤模型中,该黏合剂可立即密封伤口,无明显出血,而纤维蛋白胶对照组止血效果不佳。组织学分析显示,黏合剂 3 天后仍牢固附着,14 天伤口几乎完全愈合,炎症反应随时间逐渐减轻,显著优于纤维蛋白胶组。

耐酸 NVP-K72-SDBS 水凝胶黏合剂可在 5 秒内密封大鼠胃部 3 mm 穿孔,即使在胃酸环境中仍保持稳定黏附。与缝合对照组相比,该黏合剂操作更快捷,无需额外穿刺损伤组织,且伤口愈合效果更优:7 天内胃黏膜层凹陷消失,14 天肌肉层完全闭合,组织形态接近正常;而缝合组存在组织变形、黏膜层愈合不完全等问题。Masson 染色显示,黏合剂组纤维组织增生适度,愈合质量更高。

本研究开发了一种新型含聚阳离子 - 表面活性剂凝聚物的水凝胶黏合剂,采用模块化设计,可独立选择聚合物网络和凝聚物组分,实现对黏合剂性能的精准定制。水凝胶提供机械支撑以增强内聚性,内部凝聚物负责界面黏附,二者协同平衡了黏附性与内聚性,无需对传统黏附网络进行复杂修饰。该水凝胶黏合剂具有湿态黏附强度高、多肽用量低、可覆盖大面积组织缺损等特点,且能通过胰蛋白酶处理实现温和剥离。研究通过三种针对不同生理需求的水凝胶黏合剂,证实了其在肝脏、心脏和胃部止血及伤口愈合中的应用潜力,为组织修复与再生领域的创新提供了新路径。


特别声明:以上内容(如有图片或视频亦包括在内)为自媒体平台“网易号”用户上传并发布,本平台仅提供信息存储服务。
香港武打演员梁小龙去世:享年77岁,曾主演《霍元甲》《陈线国足半死不活的踢法世界最先进最科学 对手不会踢了
宁波24岁小伙深夜聚餐后当场吐血被送医,医生从肺部取出一枚笔帽,“天啊,这不是我小学六年级弄丢的那枚笔帽吗?”
伊姐周六热推:电视剧《寻雪迷踪》;电视剧《秋雪漫过的冬天》......米乐登录入口


